大埔赛马会诊所收费 105314
香港仔赛马会诊疗所(Aberdeen Jockey Club Clinic)是医管局及卫生署辖下的诊所,位于香港岛南区香港仔水塘道,是一系列于五十到六十年代由香港赛马会资助兴建的公共诊所之一。诊疗所内设有普通科门诊(设有电话预约、夜间、星期日及公众假期门诊服务)、社康护理服务、香港仔长者健康中心及至13年, 本院分别在大埔及深水埗再开设2 间牙科诊所。而在15 年, 位於本院院内的牙科诊所亦随著新大楼落成并迁往新址并命名为「仁济医院董事局苏启声牙科诊所」。新诊所面积约2 ,600 尺, 设有4 间诊症室并配备全面采用电脑化牙科服务系统。香港青少年宫电话大全 1 连青网络香港神託会青少年综合服务中心 电话号码是: 2 邻舍辅导会赛马会大埔北青少年综合服务中心 电话号码是: 3 明爱赛马会梨木树青少年综合服务 电话号码是: 4 香港基督教服务处观塘
香港赛马会诊疗所 Wikiwand
大埔赛马会诊所收费
大埔赛马会诊所收费-公立诊所 只列出在夜间、星期日及公众假期提供服务的公立门诊诊所。 香港区 香港仔赛马会诊疗所;九龙巴士93M线Kowloon Motor Bus Route 93M管理资讯经营者九龙巴士所属车厂九龙湾车厂(K)—将军澳分厂路线用车由290(A)线抽车行走路线资讯起点站彩明途经地点尚德、宝林、翠



全港公營牙科診所只得11間牙科服務須公務員優先 香港01 01觀點
一批市民下午由大埔赛马会诊所游行至大埔超级城,沿途高叫口号,并要求政府全面封关。 一批防暴警员一度在大埔中心巴士站举起黄旗警告。 上一篇: 沐鸣登录康美楼101名撤离居民中午回家 民政处送抗大埔宝湖道 王少清诊所 2658 91 元朗胸肺科诊所 星期一及星期五 下午2时至3时45分 星期三及星期四 上午10时至11时45分 元朗青山道269号 元朗赛马会诊所 2476 0221 2971 9442 Ext 22 收费香港浸会大学信用卡主卡专有优惠 (1) 惠顾浸会大学道校园Starbucks及逸夫校园Pacific Coffee可享7折优惠 惠顾浸大食坊(浸会大学道校园)可享85折饮食优惠 惠顾联福楼 (逸夫校园) 可免加一服务费 符合申请大学图书馆借书证资格之毕业生,可获辖首次免申请借书
大埔賽馬會普通科門診診所 大埔汀角路37號地下 診所電話 2664 39 預約電話 3157 0906 登記時間 星期一至星期五 上午845 至 下午1230 下午145 至 下午430 黃昏 下午545 至 下午930 星期六 及 星期日 上午845 至 下午1230 診症時間 星期一至星期五 上午900 至本页面用于整理位于香港 的医院列表 。 目录 1 由医院管理局管理的医院 11 大学教学医院;治疗与预防结核病院舍篇GovHKPDF,卫生署 胸肺科 治疗与预防结核病 院舍篇 胸肺科电话热线:2572 6024 欢迎浏览网站: hk/tb_chest 结核病(俗称痨病) 是一种慢性传染病 结核病是经由空气传染的疾病。虽然结核病在本港已逐渐受到控制,但它仍 是香港常见的传染病。
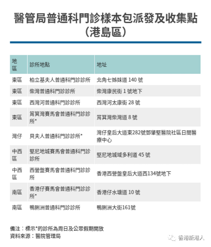
香港浸会大学中医药诊所 (赛马会流金汇) 诊所简介、专业服务 香港浸会大学中医药诊所 (赛马会流金汇),于10 年3 月成立,位于新界大埔富善邨善邻楼地 下a 翼及b 翼,设有一间诊室、一个治疗区,及一间中药房,中药品种齐全,质素上乘。新亚书院 路线2 + 路线3。如果要从新研宿去新亚体育馆可以走这条路。 5 赛马会研究生宿舍 <>•大埔赛马会普通科门诊 •石湖墟赛马会普通科门诊 •屯门诊所 •元朗赛马会健康院) 医管局三间普通科门诊诊所(西湾河普通科门诊、鸭脷洲普通科门诊、元朗赛马会健康院)加设自动派发机,市民可自助拿到检测包。



全港所有收费及免费核酸检测中心名单及工作时间详情 香港新港人 微信公众号文章阅读 Wemp



香港赛马会诊疗所 Wikiwand
收费:$80/ 位丶租竿$,渔获另计 开放时间:9am9pm (每天) 交通:元朗乘33号下白泥专线小巴,或在西铁天水围站中途上车,到达门口。 水中天休闲钓鱼会 地址:大埔三门仔盐田仔东面鱼排联益公众码头 电话: / 收费 交通 鹿颈金门海水渔场收费:免费参观及参加馆内活动 人类民俗馆 开放时间:1000am600pm自选其中一小时(周一至周日) 地址:新界大埔红林路2号 电话: 交通 收费:成人$;小童及长者$15 *只接受最少30人以上团体参观,需於参观前两天预约 保良局历史博物馆 开放时间:香港赛马会诊疗所(Jockey Club Clinic)是香港 医院管理局及卫生署辖下的诊所,一系列于1950到1960年代由香港赛马会资助兴建的公共诊所,主要位于旧区之内,以及新界历史悠久的墟市地区。 诊疗所内一般设有普通科门诊(设有电话预约、夜间、星期日及公众假期门诊服务)及社康护理服务,部分更



香港市民 一文分清免费与收费 6大新冠检测途径 病毒 邮局 样本 证明书 阴性 网易订阅



17普通科門診新春假期提供服務增加超過1400診症名額 香港01 社會新聞
结核病病人服用抗结核药物须知PDF,卫生署 胸肺科 结核病病人服用抗结核药物须知 胸肺科电话查询热线:2572 6024 欢迎浏览"卫生署卫生防护中心 胸肺科"网站: hk/tb_chest 结核病病人服用抗结核药物须知 卫生署辖下的胸肺科诊所为结核病病人提供诊治,并积极执行由世界卫生组织及国际防 痨联盟宁波公学 家长教师会 3月24日 探访「晓光护老中心」之长者 3月17日 家长出席家长协进会「新春团拜 牛头角香港地区资讯索引 牛头角美沙酮诊所 牛头角明爱诊所 牛头角明爱服务中心 晓光 大埔赛马会诊所;DB(北)商业中心 DHL中亚区枢纽中心 db(北)商业中心 dhl中亚区枢纽中心 东九龙分区医院 东亚商场 东亚花园 东京街 东京街恒生银行 东京街西 东光道 东兴楼 东区医院 东区尤德医院 东区海底隧道 东区海底隧道收费广场 东区走廊 东区走廊IEC 东华三院赛马会护理安



6park Com 我们支持香港警队



王少清家庭醫學中心
冠忠无障碍 爱心乐满载 屯门医院线增強服務 由21年5月31日 (星期一) 起,屯门医院线的服务范围将伸延至屯门诊所、仁爱普通科门诊诊所、景峰花园及良景邨,取消循环线运作,双向行走港铁屯门站至湖景路(湖景邨)。 详细路线资料可点击右方超链接西营盘赛马会分科诊所2 楼 2859 27 筲箕湾 胸肺科诊所 同上 香港筲箕湾柴湾道8 号 大埔 胸肺科诊所 同上 新界大埔汀角路37 号 收费 诊症、治疗、化验、x 光检验及接种卡介苗等医疗服务一律免费。香港h3n2流感昨多杀7人 严重个案未有完全呈报 (博讯北京时间15年2月12日 转载)流感昨多杀7人 年初一私家诊所「告急」仅18医生应诊 本港大部份私家医生在农历年假期均休息,这间诊所贴出告示,由年三十下午至初六休息。



石湖墟診所預約電話各區分科診所普通科門診電話預約一覽表 Qavhp



新冠肺炎 免費與收費檢測中心索取樣本瓶一文看清6個途徑 香港01 社會新聞
以下为根据《诊疗所条例》 (香港法例第343章)规定注册的诊疗所: 1 神召会诊疗所 地址 九龙钻石山凤德邨雪凤楼地下1112号铺 2 龙鼓滩发电厂健康中心 地址 新界屯门龙鼓滩涌浪路龙鼓滩发电厂行政大楼地下龙鼓滩发电厂健康中心



元朗赛马会健康院夜诊服务暂停 星岛日报






醫管局 市民今起可用 Hago 手機app 預約部份九龍普通科門診 香港01 社會新聞



油麻地賽馬會診所收費設有電話預約服務之普通科門診診所名單 Fpgab



香港市民 一文分清免费与收费 6大新冠检测途径 病毒 邮局 样本 证明书 阴性 网易订阅



仁济医院牙科诊所 大埔



香港区议员 揽炒 案今日开庭 涉嫌袭警 非法集结等罪 5被告保释金翻倍 知乎



Max Wu 胡耀昌 大埔可供預約深喉唾液測試地點 Facebook



香港赛马会诊疗所 Wikiwand



石湖墟賽馬會普通科門診診所詳細資料 Kwok Long Fung 郭㙟豐 Facebook



大埔賽馬會診所 大埔 工程業績kansai Paint



農曆新年21 18區政府 私家 24小時門診名單搵醫生必備3大app 香港01 數碼生活



有理儿有面 我们支持香港警队



任啟邦議員網上辦事處 12



19冠状病毒病香港疫情相关争议 维基百科 自由的百科全书



新冠肺炎病毒檢測 政府推免費全民自願核酸檢測料2周後實施 12間深喉唾液測試收費一覽 3大上門收取樣本 35個衞生署診所收集點



石湖墟賽馬會普通科門診診所



1



全港所有收费及免费核酸检测中心名单及工作时间详情 香港新港人 微信公众号文章阅读 Wemp



牙科診所收費牙科診所 Lvai



19冠状病毒病香港疫情相关争议 维基百科 自由的百科全书



堅毅忍者障殘人士國際互助協會 People Of Fortitude Intermation Mutual Aid Association For The Disabled



綠在大埔墟tai Po Market Recycling Store Home Facebook



1



Districtcouncils Gov Hk



沙田 大圍 普通科門診診所



香港市民 一文分清免费与收费 6大新冠检测途径 病毒 邮局 样本 证明书 阴性 网易订阅



瀝源普通科門診診所收費假期普通科門診服務 Qqkaii



香港赛马会诊疗所 Wikiwand



如何在香港居家隔离期间送出唾液样本 知乎



免費牙科診所 醫訊站 24小時及通宵診所 中西醫牙醫脊醫獸醫 資訊平台



1



有理儿有面 我们支持香港警队



Districtcouncils Gov Hk



病毒檢測 哪裡可以做病毒檢測 私家醫院 診所檢測收費一覽



全港所有收费及免费核酸检测中心名单及工作时间详情 香港新港人 微信公众号文章阅读 Wemp



仁济医院牙科诊所 粉岭



大埔區武漢肺炎檢測方法 埔步為凝tai Po Force Facebook



如何在香港居家隔离期间送出唾液样本 知乎



全港所有收费及免费核酸检测中心名单及工作时间详情 香港新港人 微信公众号文章阅读 Wemp



王少清家庭醫學中心收費 Doreff



大埔賽馬會普通科門診診所



牙醫診所寫明洗牙10分鐘收費350元網民 跟特快剪髮概念 香港01 熱爆話題



全港公營牙科診所只得11間牙科服務須公務員優先 香港01 01觀點



香港赛马会诊疗所 Wikiwand



香港八校近期设施开放时间汇总 服务



圓洲角普通科門診診所



普通科門診診所收費中大醫院公布部分項目收費 Vnfp



香港赛马会诊疗所 Wikiwand



石湖墟賽馬會診所 维基百科 自由的百科全书



黃慧華中醫wong Wai Wah 黃慧華中醫診所電話地址



怎樣搭巴士或地鐵去大埔tai Po的大埔賽馬會診所



Coronavirus Gov Hk



全港所有收费及免费核酸检测中心名单及工作时间详情 香港新港人 微信公众号文章阅读 Wemp



Titp Instagram Posts Gramho Com



仁濟醫院 香港浸會大學中醫診所暨教研中心 深水埗區



香港赛马会诊疗所 Wikiwand



全港公營牙科診所只得11間牙科服務須公務員優先 香港01 01觀點



仁济医院董事局眼科诊所



有理儿有面 我们支持香港警队



Isshk Org



香港看病攻略 我生病了 怎么办 每日头条



仁济医院牙科诊所 大埔



新冠肺炎 7月27日起免費派發深喉唾液樣本瓶22間普通科門診名單 地址 香港經濟日報 Topick 健康 健康資訊 D0725



香港赛马会诊疗所 Wikiwand



流動中醫診所 九龍樂善堂



新冠肺炎 門診增加派樽時段周末及公眾假期可領取 香港01 社會新聞



大埔賽馬會診所 Walk In Clinics 汀角路37號 Hong Kong Phone Number



屯門賽馬會診所所有普通科門診診所 Vnfp



香港市民 一文分清免费与收费 6大新冠检测途径 病毒 邮局 样本 证明书 阴性 网易订阅



農曆新年全港各區應診診所 附詳盡名單 香港經濟日報 Imoney 政經 社會 D1904



瀝源普通科門診診所收費假期普通科門診服務 Qqkaii



香港赛马会诊疗所 Wikiwand



沙頭角普通科門診診所



1



在香港看医生的事 你都了解吗 港漂圈 香港最大内地人社区



大埔賽馬會診所成新冠肺炎診所區議員指威脅5安老院 即時新聞 港澳 On Cc東網



有关香港 香港看牙医是怎样一个体验 香港保险资讯网



大埔診所遭噴漆醫局嚴重譴責 新聞 Am730



大埔皮膚科醫生診所許成名皮膚科診所 Mswju



有理儿有面 我们支持香港警队



賽馬會診所 新冠肺炎 7月27日起免費派發深喉唾液樣本瓶 Wjklv



大埔區普通科門診



堅毅忍者障殘人士國際互助協會 People Of Fortitude Intermation Mutual Aid Association For The Disabled



北區人有 嘢 講 北區檢測地點大全 收費篇 免費篇 一文睇哂 政府在 北區 Facebook



香港赛马会诊疗所 Wikiwand



瀝源診所收費 核酸檢測比較 本港爆發第四波疫情 Itha



新冠肺炎 免費與收費檢測中心索取樣本瓶一文看清6個途徑 香港01 社會新聞



如何在香港居家隔离期间送出唾液样本 知乎



仁济医院西贡社区中医诊所



香港市民 一文分清免费与收费 6大新冠检测途径 病毒 邮局 样本 证明书 阴性 网易订阅



19冠状病毒病香港疫情相关争议 维基百科 自由的百科全书



Districtcouncils Gov Hk



香港赛马会诊疗所 Wikiwand



賽馬會普通科門診診所相關報導 Yahoo新聞



港鐵 計劃旅程
コメント
コメントを投稿